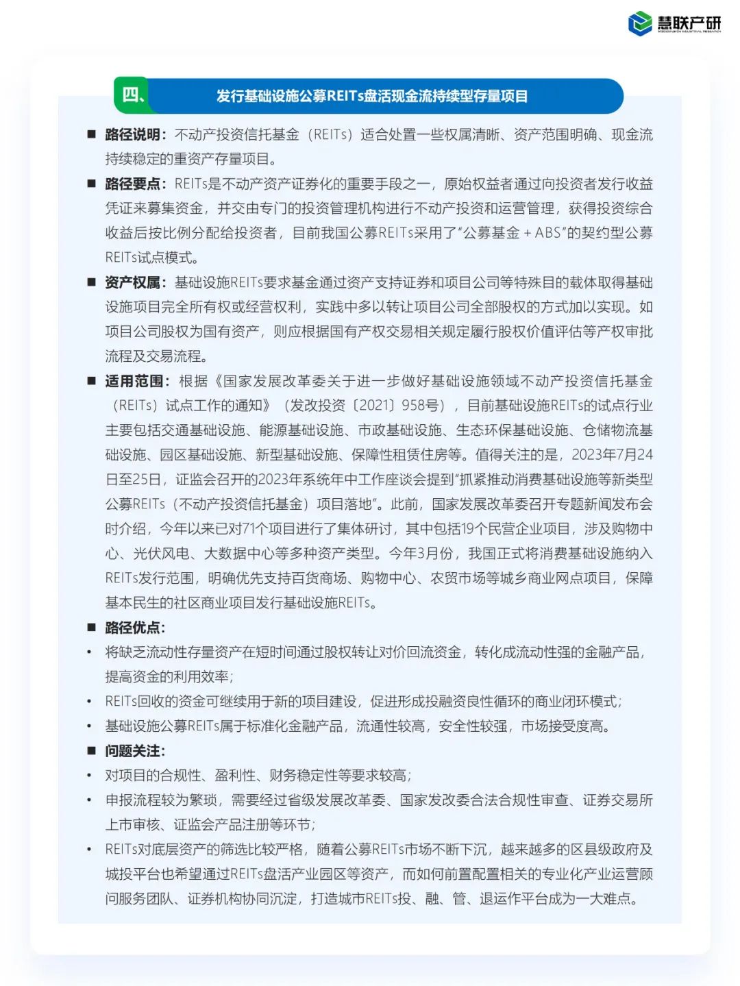
《存量经济时代,国有存量资产盘活路径的新解读》
报告内容摘要
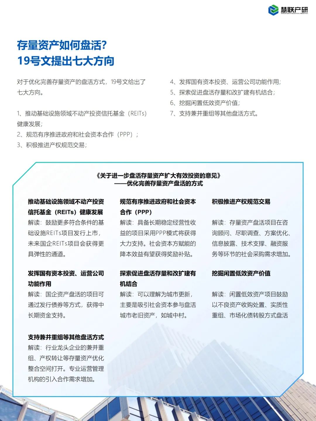
2022年5月19日,国务院办公厅发布了《关于进一步盘活存量资产扩大有效投资的意见》(国办发〔2022〕19号)(以下简称“19号文”),提出有效盘活存量资产,形成存量资产和新增投资的良性循环,对于提升基础设施运营管理水平、拓宽社会投资渠道、合理扩大有效投资以及降低政府债务风险、降低企业负债水平等具有重要意义,并针对进一步盘活存量资产、扩大有效投资提出了一系列意见。
19号文提出了七大存量资产盘活方式,但缺乏更为具象化的实操指引,在此慧联产研对盘活方式的路径要点展开解读及分析。
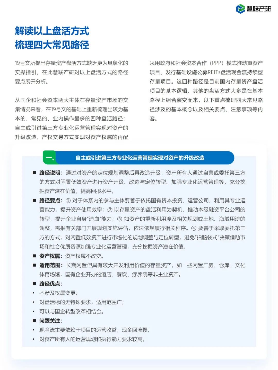
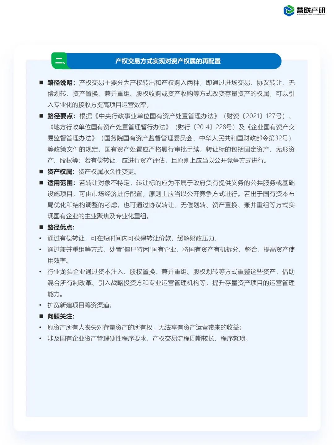
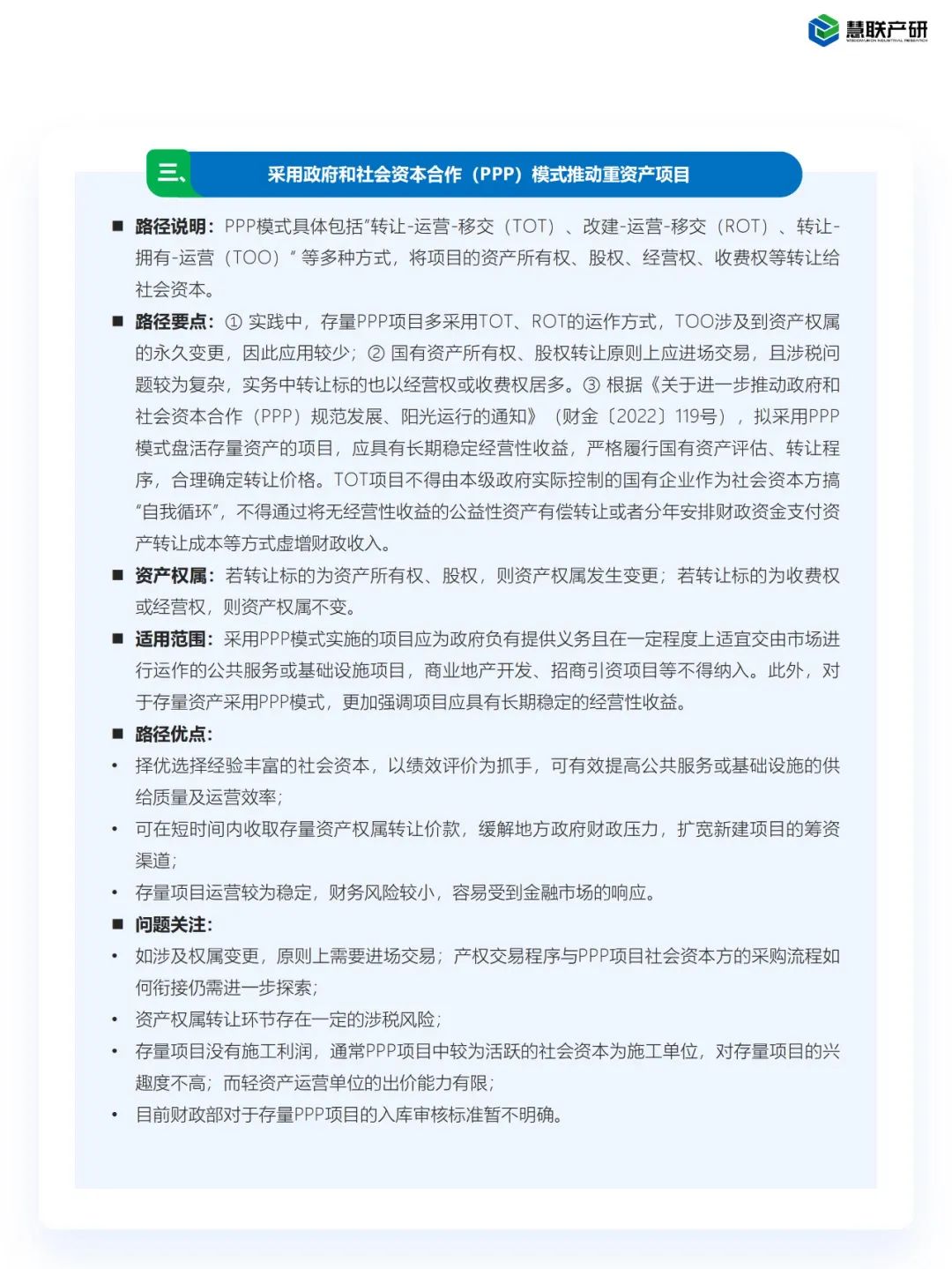
从国企和社会资本两大主体在存量资产市场的交集情况来看,在19号文的基础上重新梳理出较为基本的、常见的、业内操作最多的四种盘活路径:自主或引进第三方专业化运营管理实现对资产的升级改造、产权交易方式实现对资产权属的再配置、采用政府和社会资本合作(PPP)模式推动重资产项目、发行基础设施公募REITs盘活现金流持续型存量项目。这四种路径是目前国内存量资产盘活项目的基本逻辑,其他的盘活方式大多是在基本路径上组合演变而来。具体各路径关键内容分析详见下方报告。
本报告中,慧联产研提出了存量经济时代,国有存量资产盘活的三大内核。
(1)目标内核:一场明确的持久性改革
投资作为GDP经济增长的三驾马车之一,有效才是真动力,扩大有效投资即是为经济增长增加驱动力,慧联产研认为,在当今世界格局摇晃的存量经济时代下,国家高位推动的“存量盘活策略”将是一场明确且坚定的持久性改革,当中所触及到深层次的问题包括:一方面,国企和地方政府过去的无序低效的投资和运营,积累了相当多的债务,导致目前国内债务和财政收支系统性问题严峻,希望借此缓解国企和地方政府的债务问题,非一时半刻可以解决,而存量资产就是最大的消纳池,剥离不良资产、冲抵不良债务等,另一方面可以借此激活优质资产,获得持续可观的收入,并且可吸引了解市场需求的民营企业参与,民营企业相对更具有灵敏的市场嗅觉,市场化的投资视角及运营管理经验,可以修补政府在存量资产盘活过程中的短板。
(2)路径内核:适配且可循环称之有效
正如19号文所提出的有效盘活存量资产,形成存量资产和新增投资的良性循环。对于盘活存量国有资产的方式和实施路径,需要从资产属性、国有企业自身开发能力和资质情况,结合项目所处区域城市的产业基础、资源禀赋、以及项目规划定位、发展方向等维度,有机地选择合适的盘活方式和实施路径,同时可灵活地组合盘活路径,例如:已采用PPP或者EPC+O模式的项目,若该项目仍满足发行公募REITs的基本条件,也可探索在合规程序的操作下,再通过发行公募REITs进行再次融资(此处举例仅供思维参考);此外,存量资产和改扩建项目有机结合亦可以释放更多的价值空间给到市场参与者选择,进而拓宽项目的成本投入来源、收入来源,以片区式思维提高城市资产综合利用价值。另外,在引入市场参与者时,要积极探索国民两条线的链主企业通过兼并重组、产权转让等方式加强存量资产优化整合的协同路径,积极探索通过与链主企业混合所有制改革、引入战略投资方和市场化专业策划运营管理一体化机构等,提升存量资产项目的整体操盘能力,达到资产与需求匹配、存量资产和新增投资良性循环才是长久之计。
(3)创新内核:类似统一大市场的本质
如同国家的统一大市场顶层方针精神,存量资产盘活类似各专业市场间的相互依存、相互补充、相互开放、相互协调的有机市场体系需要,若只顾如何解决烂账坏账的资产项目而忽略市场化配置资源所带来的产业和社会效益,城市难以得到可持续活源。因此,盘活存量资产的关键在于积极引入非公经济成分,实现“大政府+大市场”格局。对于优质项目可创新股权转让+民企接手、协议置换+开发利用、土地作价入股+合作开发等路径,对于闲置项目,可创新政府回购+重新入市,释放资产价值,对于经营性自持资产,可创新委托经营+梯次分级管理等路径,对于资本化运作项目,可创新城市更新+专项债+公募REITs等复式路径。
本期报告文件敬请关注公众号,回复“20230731”获取










